新闻资讯

关注世辉先创公司新闻,了解气瓶管理和追踪系统相关动态

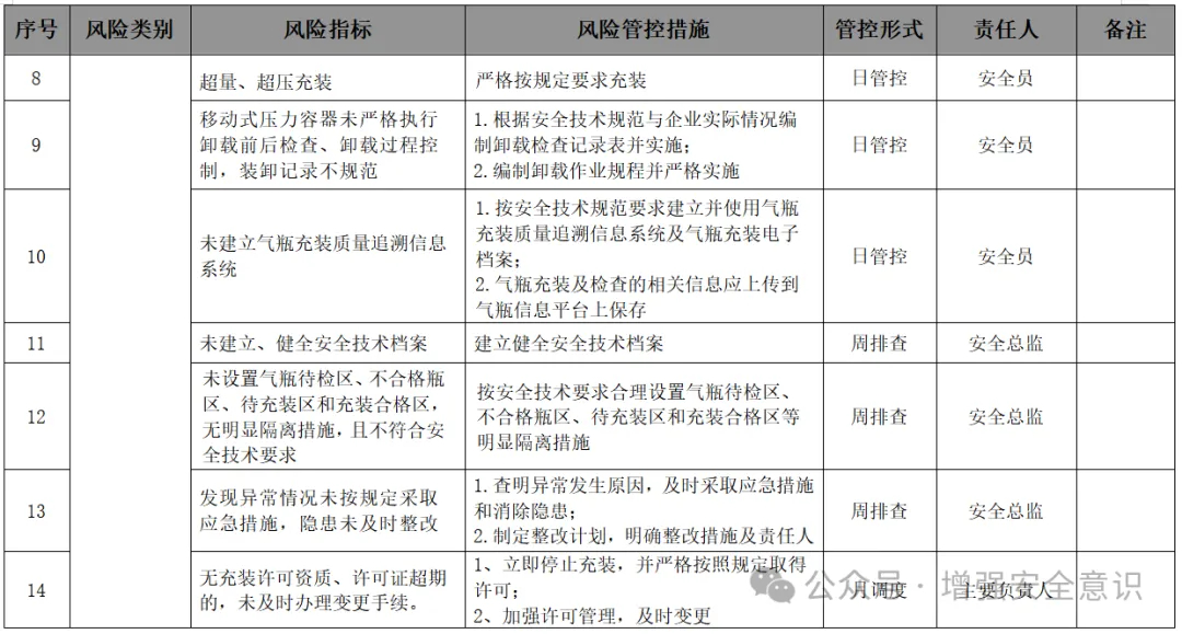
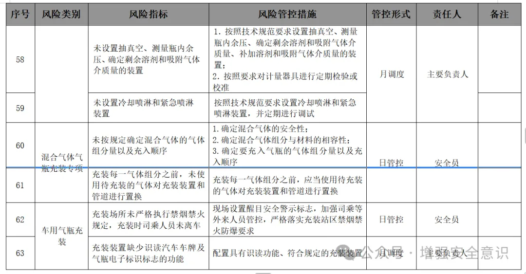
气瓶充装风险管控清单

发布时间:2025-07-24 09:47

作者:

所属分类:行业动态

来源:

气瓶充装风险管控清单

气瓶充装风险管控清单

Honeyview_1.jpg

Honeyview_2.jpg

Honeyview_3.jpg

Honeyview_4.jpg


Honeyview_6.jpg

Honeyview_7.jpg

Honeyview_8.jpg

Honeyview_9.jpg

Honeyview_10.jpg